CN

Color Box ERP Management System

Software functional modules

Set the calculation formula for box type and materials, as well as unit price calculation, area calculation, volume calculation, etc

1. The program supports Simplified Chinese, Traditional Chinese, and more.
2. Old customers who upgrade to a higher version of the existing Shangda system can enjoy discount discounts.
3. If there are program errors, we provide free error correction and vulnerability repair services.
4. Provide free technical support services to customers within 1 year.
5. The customized services provided shall be implemented without affecting the overall architecture.

Can establish multiple accounts for collaborative operations;

Different operation permissions can be set for different accounts


1. The program supports Simplified Chinese, Traditional Chinese, and more.
2. Old customers who upgrade to a higher version of the existing Shangda system can enjoy discount discounts.
3. If there are program errors, we provide free error correction and vulnerability repair services.
4. Provide free technical support services to customers within 1 year.
5. The customized services provided shall be implemented without affecting the overall architecture.

Including functions such as customer information management, customer quotations, product files, and batch price adjustments

1. The program supports Simplified Chinese, Traditional Chinese, and more.
2. Old customers who upgrade to a higher version of the existing Shangda system can enjoy discount discounts.
3. If there are program errors, we provide free error correction and vulnerability repair services.
4. Provide free technical support services to customers within 1 year.
5. The customized services provided shall be implemented without affecting the overall architecture.

Program system data can be deleted or backed up as needed

1. The program supports Simplified Chinese, Traditional Chinese, and more.
2. Old customers who upgrade to a higher version of the existing Shangda system can enjoy discount discounts.
3. If there are program errors, we provide free error correction and vulnerability repair services.
4. Provide free technical support services to customers within 1 year.
5. The customized services provided shall be implemented without affecting the overall architecture.

Including functions such as supplier information management, supplier quotations, and discounted quotations

1. The program supports Simplified Chinese, Traditional Chinese, and more.
2. Old customers who upgrade to a higher version of the existing Shangda system can enjoy discount discounts.
3. If there are program errors, we provide free error correction and vulnerability repair services.
4. Provide free technical support services to customers within 1 year.
5. The customized services provided shall be implemented without affecting the overall architecture.

Common data settings, such as data, warehouse data, department data, truck data, etc

1. The program supports Simplified Chinese, Traditional Chinese, and more.
2. Old customers who upgrade to a higher version of the existing Shangda system can enjoy discount discounts.
3. If there are program errors, we provide free error correction and vulnerability repair services.
4. Provide free technical support services to customers within 1 year.
5. The customized services provided shall be implemented without affecting the overall architecture.

Including order management, procurement management, order status inquiry, etc

1. The program supports Simplified Chinese, Traditional Chinese, and more.
2. Old customers who upgrade to a higher version of the existing Shangda system can enjoy discount discounts.
3. If there are program errors, we provide free error correction and vulnerability repair services.
4. Provide free technical support services to customers within 1 year.
5. The customized services provided shall be implemented without affecting the overall architecture.

1. The program supports Simplified Chinese, Traditional Chinese, and more.
2. Old customers who upgrade to a higher version of the existing Shangda system can enjoy discount discounts.
3. If there are program errors, we provide free error correction and vulnerability repair services.
4. Provide free technical support services to customers within 1 year.
5. The customized services provided shall be implemented without affecting the overall architecture.

Effectively manage the auxiliary materials required for production

1. The program supports Simplified Chinese, Traditional Chinese, and more.
2. Old customers who upgrade to a higher version of the existing Shangda system can enjoy discount discounts.
3. If there are program errors, we provide free error correction and vulnerability repair services.
4. Provide free technical support services to customers within 1 year.
5. The customized services provided shall be implemented without affecting the overall architecture.

Production scheduling, production planning, process management, and assembly function

1. The program supports Simplified Chinese, Traditional Chinese, and more.
2. Old customers who upgrade to a higher version of the existing Shangda system can enjoy discount discounts.
3. If there are program errors, we provide free error correction and vulnerability repair services.
4. Provide free technical support services to customers within 1 year.
5. The customized services provided shall be implemented without affecting the overall architecture.

Real time and effective management of cardboard and raw materials

1. The program supports Simplified Chinese, Traditional Chinese, and more.
2. Old customers who upgrade to a higher version of the existing Shangda system can enjoy discount discounts.
3. If there are program errors, we provide free error correction and vulnerability repair services.
4. Provide free technical support services to customers within 1 year.
5. The customized services provided shall be implemented without affecting the overall architecture.

Effective and intuitive system management of cardboard raw materials, semi-finished products, and finished products

1. The program supports Simplified Chinese, Traditional Chinese, and more.
2. Old customers who upgrade to a higher version of the existing Shangda system can enjoy discount discounts.
3. If there are program errors, we provide free error correction and vulnerability repair services.
4. Provide free technical support services to customers within 1 year.
5. The customized services provided shall be implemented without affecting the overall architecture.

Management of quality inspection of raw materials, semi-finished products, finished products, etc

1. The program supports Simplified Chinese, Traditional Chinese, and more.
2. Old customers who upgrade to a higher version of the existing Shangda system can enjoy discount discounts.
3. If there are program errors, we provide free error correction and vulnerability repair services.
4. Provide free technical support services to customers within 1 year.
5. The customized services provided shall be implemented without affecting the overall architecture.

Provide management of procurement reconciliation, monthly settlement reconciliation, accounting and sales invoices, as well as profit analysis, cost analysis, etc., in order to quickly understand the profit situation

1. The program supports Simplified Chinese, Traditional Chinese, and more.
2. Old customers who upgrade to a higher version of the existing Shangda system can enjoy discount discounts.
3. If there are program errors, we provide free error correction and vulnerability repair services.
4. Provide free technical support services to customers within 1 year.
5. The customized services provided shall be implemented without affecting the overall architecture.

Can conduct comprehensive analysis on production, order, financial, and inventory situations

1. The program supports Simplified Chinese, Traditional Chinese, and more.
2. Old customers who upgrade to a higher version of the existing Shangda system can enjoy discount discounts.
3. If there are program errors, we provide free error correction and vulnerability repair services.
4. Provide free technical support services to customers within 1 year.
5. The customized services provided shall be implemented without affecting the overall architecture.

Support synchronous updates with bank funds

1. The program supports Simplified Chinese, Traditional Chinese, and more.
2. Old customers who upgrade to a higher version of the existing Shangda system can enjoy discount discounts.
3. If there are program errors, we provide free error correction and vulnerability repair services.
4. Provide free technical support services to customers within 1 year.
5. The customized services provided shall be implemented without affecting the overall architecture.

Personnel management for existing internal personnel based on enterprise needs

1. The program supports Simplified Chinese, Traditional Chinese, and more.
2. Old customers who upgrade to a higher version of the existing Shangda system can enjoy discount discounts.
3. If there are program errors, we provide free error correction and vulnerability repair services.
4. Provide free technical support services to customers within 1 year.
5. The customized services provided shall be implemented without affecting the overall architecture.

Support hourly or piece rate salary calculation for existing staff

1. The program supports Simplified Chinese, Traditional Chinese, and more.
2. Old customers who upgrade to a higher version of the existing Shangda system can enjoy discount discounts.
3. If there are program errors, we provide free error correction and vulnerability repair services.
4. Provide free technical support services to customers within 1 year.
5. The customized services provided shall be implemented without affecting the overall architecture.

Enter miscellaneous expenses for calculation, in order to comprehensively understand the profitability of the enterprise

1. The program supports Simplified Chinese, Traditional Chinese, and more.
2. Old customers who upgrade to a higher version of the existing Shangda system can enjoy discount discounts.
3. If there are program errors, we provide free error correction and vulnerability repair services.
4. Provide free technical support services to customers within 1 year.
5. The customized services provided shall be implemented without affecting the overall architecture.

Support discussion and communication with colleagues within the local area network

1. The program supports Simplified Chinese, Traditional Chinese, and more.
2. Old customers who upgrade to a higher version of the existing Shangda system can enjoy discount discounts.
3. If there are program errors, we provide free error correction and vulnerability repair services.
4. Provide free technical support services to customers within 1 year.
5. The customized services provided shall be implemented without affecting the overall architecture.

Contains small tools such as notepad and quick unit price calculation tools

1. The program supports Simplified Chinese, Traditional Chinese, and more.
2. Old customers who upgrade to a higher version of the existing Shangda system can enjoy discount discounts.
3. If there are program errors, we provide free error correction and vulnerability repair services.
4. Provide free technical support services to customers within 1 year.
5. The customized services provided shall be implemented without affecting the overall architecture.

Provide customized services for system software functional modules

1. The program supports Simplified Chinese, Traditional Chinese, and more.
2. Old customers who upgrade to a higher version of the existing Shangda system can enjoy discount discounts.
3. If there are program errors, we provide free error correction and vulnerability repair services.
4. Provide free technical support services to customers within 1 year.
5. The customized services provided shall be implemented without affecting the overall architecture.

Implementation of installation: According to customer needs, on-site installation will be carried out.

Software program: workstation program+SQL database

Program registration code: Each workstation program will have only one registration code

Program maintenance: Cost: Free for the first year

Service content: First year free maintenance unlimited number of times (page content updates do not include page structure and style updates)

24X7 technical services (year-round telephone support, email support, online support)

1. The program supports Simplified Chinese, Traditional Chinese, and more.
2. Old customers who upgrade to a higher version of the existing Shangda system can enjoy discount discounts.
3. If there are program errors, we provide free error correction and vulnerability repair services.
4. Provide free technical support services to customers within 1 year.
5. The customized services provided shall be implemented without affecting the overall architecture.

Functional characteristics

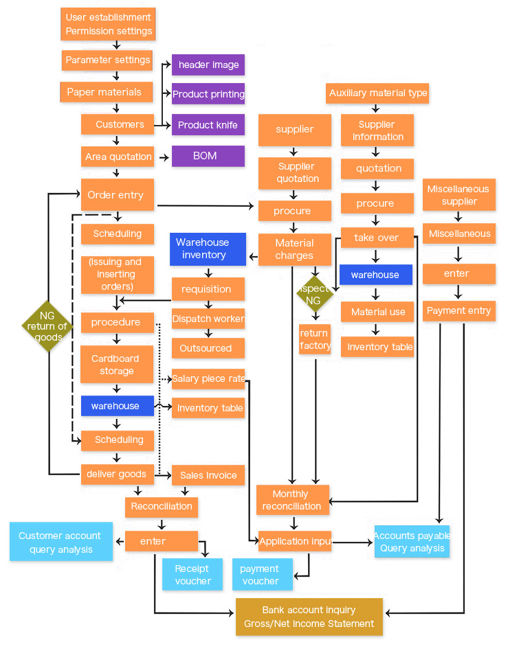
Color Box/Color Printing ERP System Process

If you want to further understand Shangda's products or solutions

You can fill out the form below, and we will contact you as soon as possible and recommend products that meet your needs, providing you with solutions.